乐动(中国)
公司概况
公司简介
组织架构
领导团队
联系我们
乐动网页版中心
公司乐动网页版
公示公告
安全生产
项目建设
建筑工程
市政公用
水利水电/电力工程
石油化工
工程设计
企业文化
企业理念
企业风采
党群纪检
党的建设
纪检监察
政策法规
举报方式
人才招聘
人才理念
招聘信息
行业动态
集团网群
NEWS CENTER
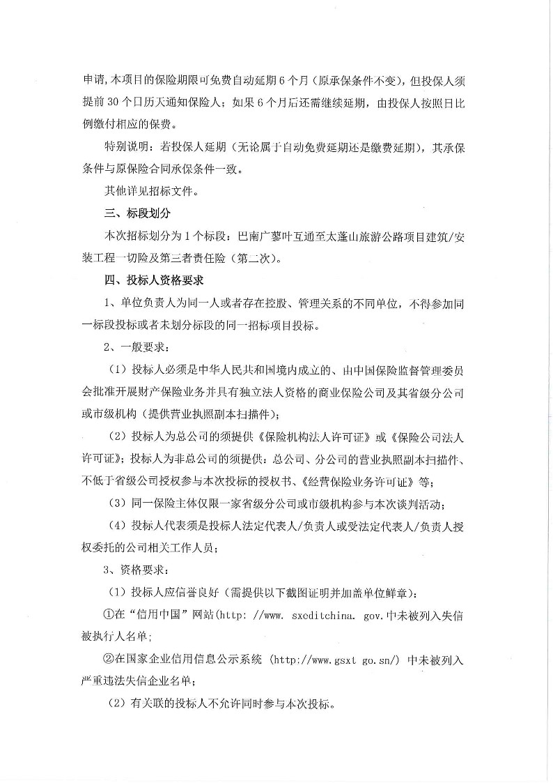
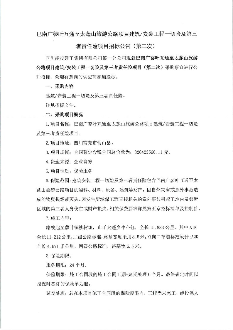
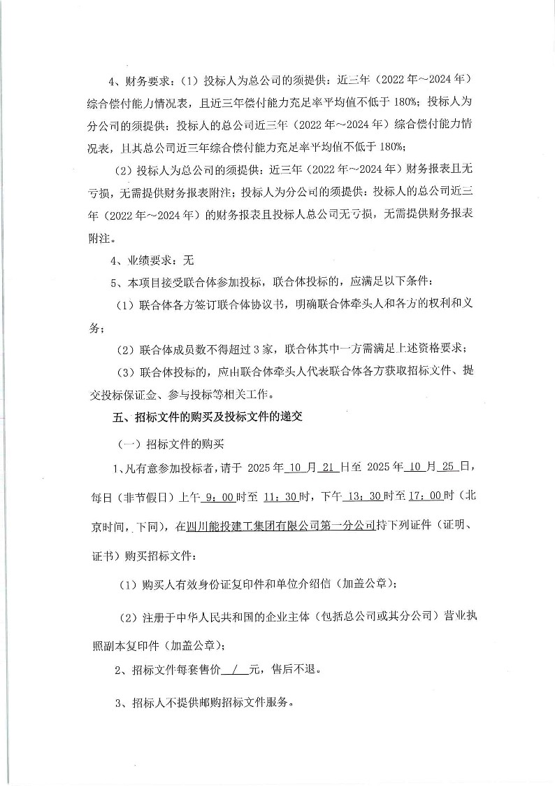
巴南广蓼叶互通至太蓬山旅游公路项目建筑/安装工程一切险及第三者责任险项目招标公告(第二次)
能投建工集团
2025/10/20
0
上一条:
普格县螺髻山镇大凉山高原艾草产业园核心种植区改造提升项目智能灌溉光储系统物资设备采购招标公告
下一条:
乐动网页版2026年度生产资源分供商准入申请表
扫描二维码访问手机版
易游手机入口官网
|
星空体育登录网页入口
|
milan米兰官网
|
泛亚体育
|
好博官网首页
|
江南在线体育官网
|
mksports体育
|
拼搏在线平台
|
华体平台
|