乐动(中国)
公司概况
公司简介
组织架构
领导团队
联系我们
乐动网页版中心
公司乐动网页版
公示公告
安全生产
项目建设
建筑工程
市政公用
水利水电/电力工程
石油化工
工程设计
企业文化
企业理念
企业风采
党群纪检
党的建设
纪检监察
政策法规
举报方式
人才招聘
人才理念
招聘信息
行业动态
能投网群
NEWS CENTER
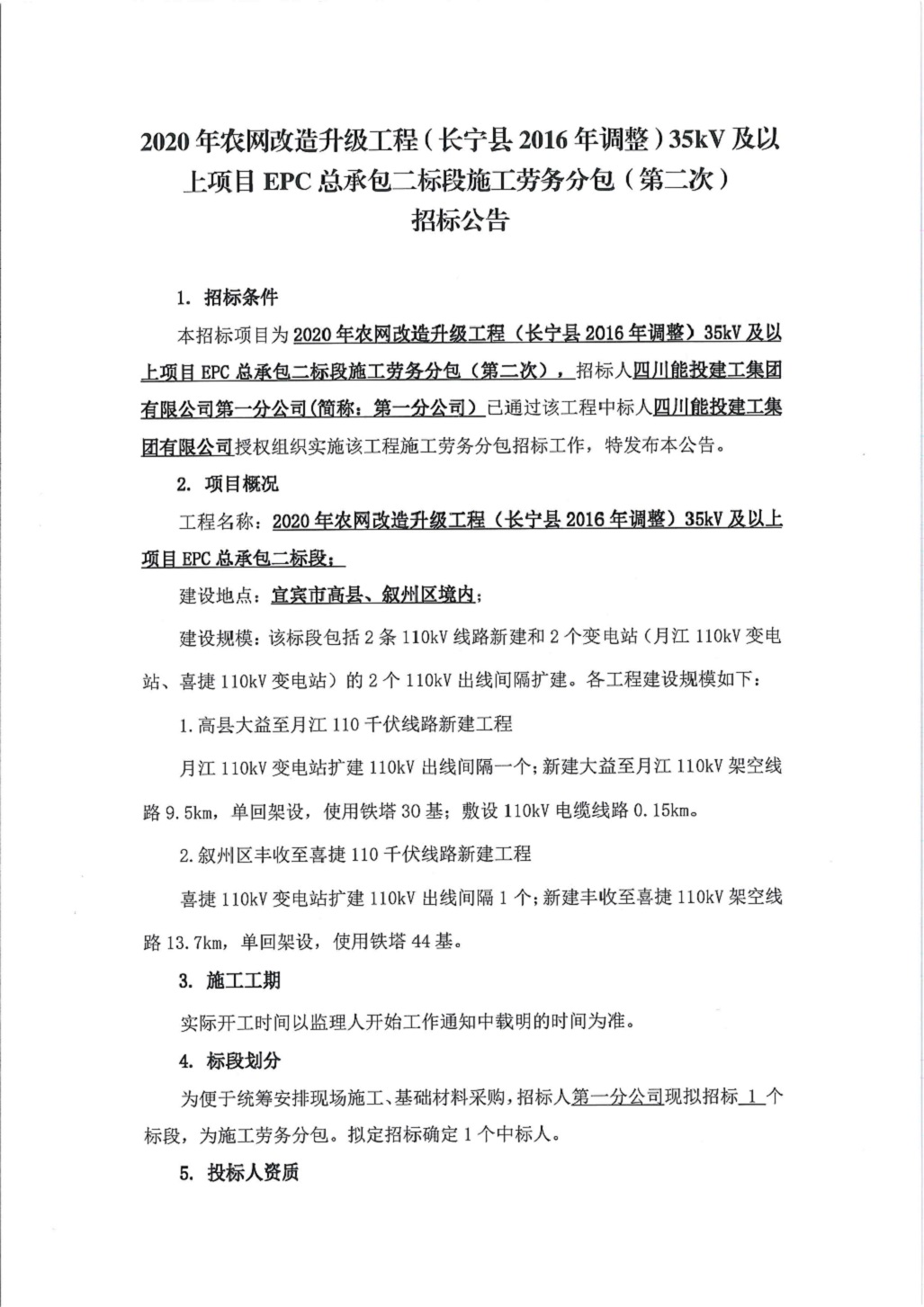
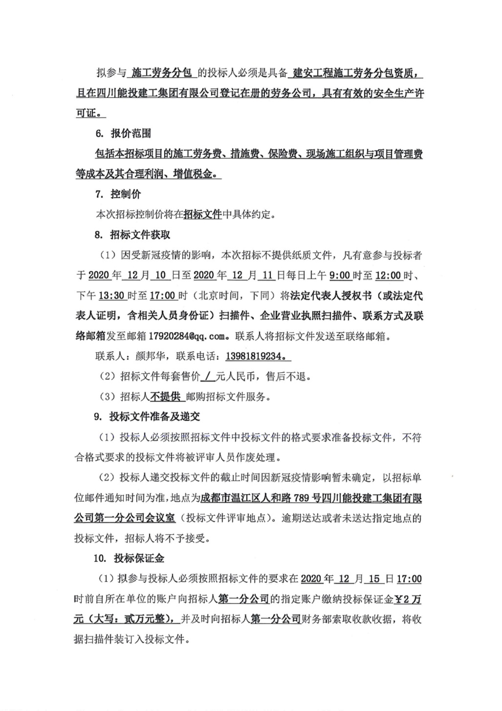
2020年农网改造升级工程(长宁县2016年调整)35kV及以上项目EPC总承包二标段施工劳务分包(第二次)招标公告
能投建工集团
2020/12/10
0
上一条:
2020年第二批农网改造升级工程10kV以下项目其他设备和材料采购招标公告
下一条:
中国(绵阳)科技城游仙军民融合产业园二标段建筑大数据信息化规划咨询服务结果公示
扫描二维码访问手机版
易游手机入口官网
|
星空体育登录网页入口
|
milan米兰官网
|
泛亚体育
|
好博官网首页
|
江南在线体育官网
|
mksports体育
|
拼搏在线平台
|
华体平台
|