乐动(中国)
公司概况
公司简介
组织架构
领导团队
联系我们
乐动网页版中心
公司乐动网页版
公示公告
安全生产
项目建设
建筑工程
市政公用
水利水电/电力工程
石油化工
工程设计
企业文化
企业理念
企业风采
党群纪检
党的建设
纪检监察
政策法规
举报方式
人才招聘
人才理念
招聘信息
行业动态
能投网群
NEWS CENTER
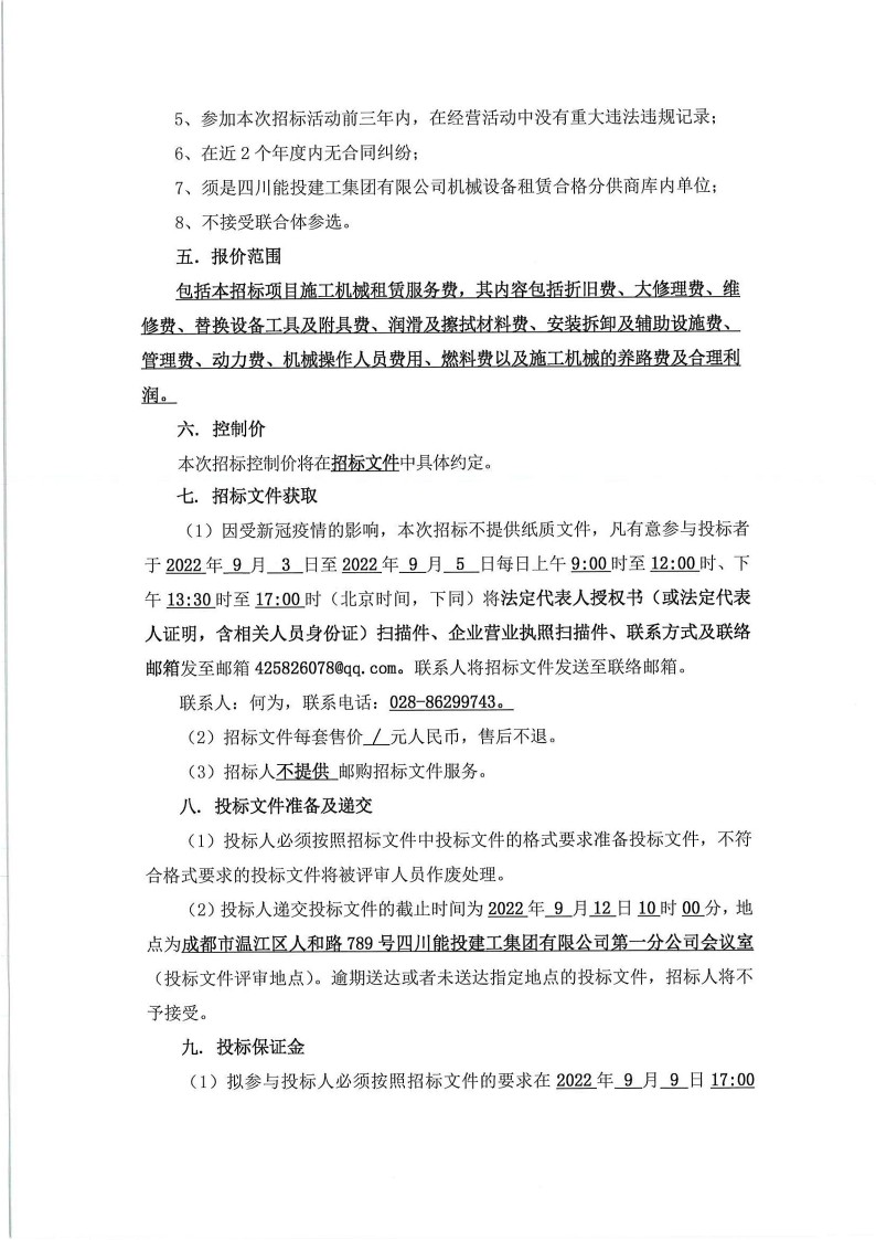
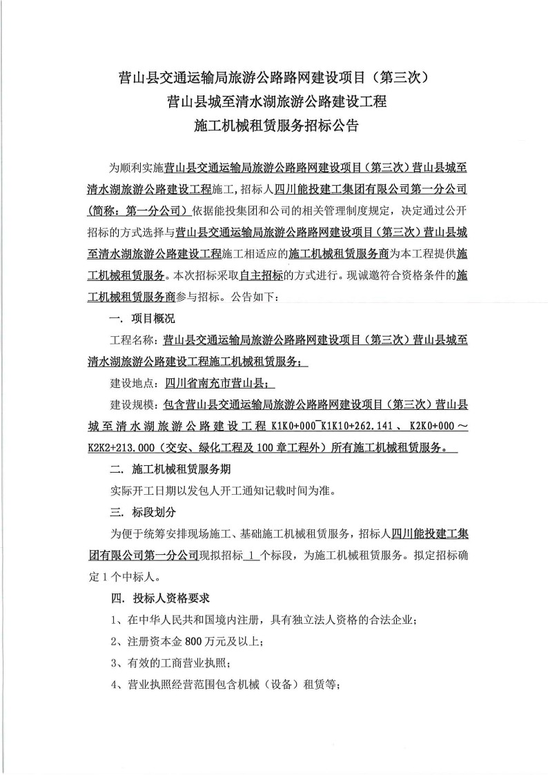
营山县城至清水湖旅游公路建设工程施工机械租赁服务招标公告
能投建工集团
2022/09/02
0
上一条:
劳务分包招标延期公告
下一条:
营山县城至清水湖旅游公路建设工程材料采购招标公告
扫描二维码访问手机版
易游手机入口官网
|
星空体育登录网页入口
|
milan米兰官网
|
泛亚体育
|
好博官网首页
|
江南在线体育官网
|
mksports体育
|
拼搏在线平台
|
华体平台
|