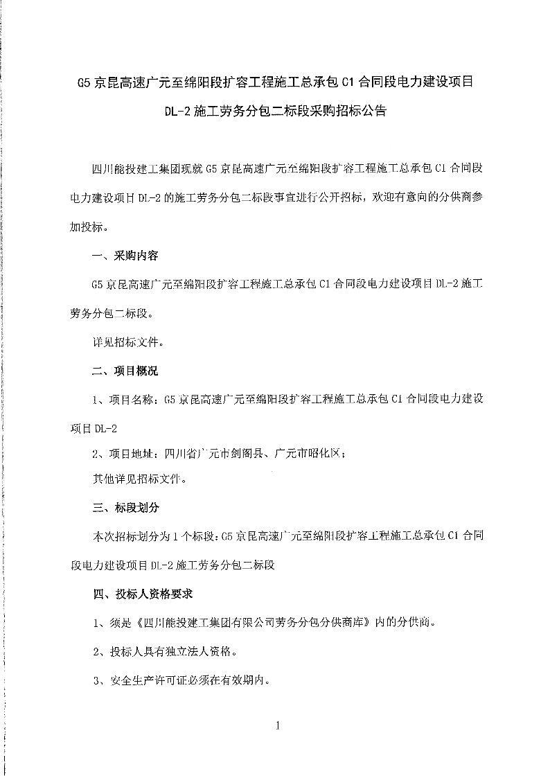
上一条:G5京昆高速广元至绵阳段扩容工程施工总承包C1合同段电力建设项目DL-2施工劳务分包三标段采购招标公告
下一条:G5京昆高速广元至绵阳段扩容工程施工总承包C1合同段电力建设项目DL-2施工劳务分包一标段采购招标公告
扫描二维码访问手机版