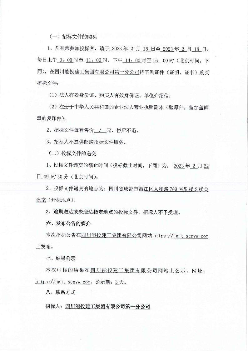
上一条:G5京昆高速广元至绵阳段扩容工程施工总承包C1合同段电力建设项目DL-2物资设备变压器采购结果公示
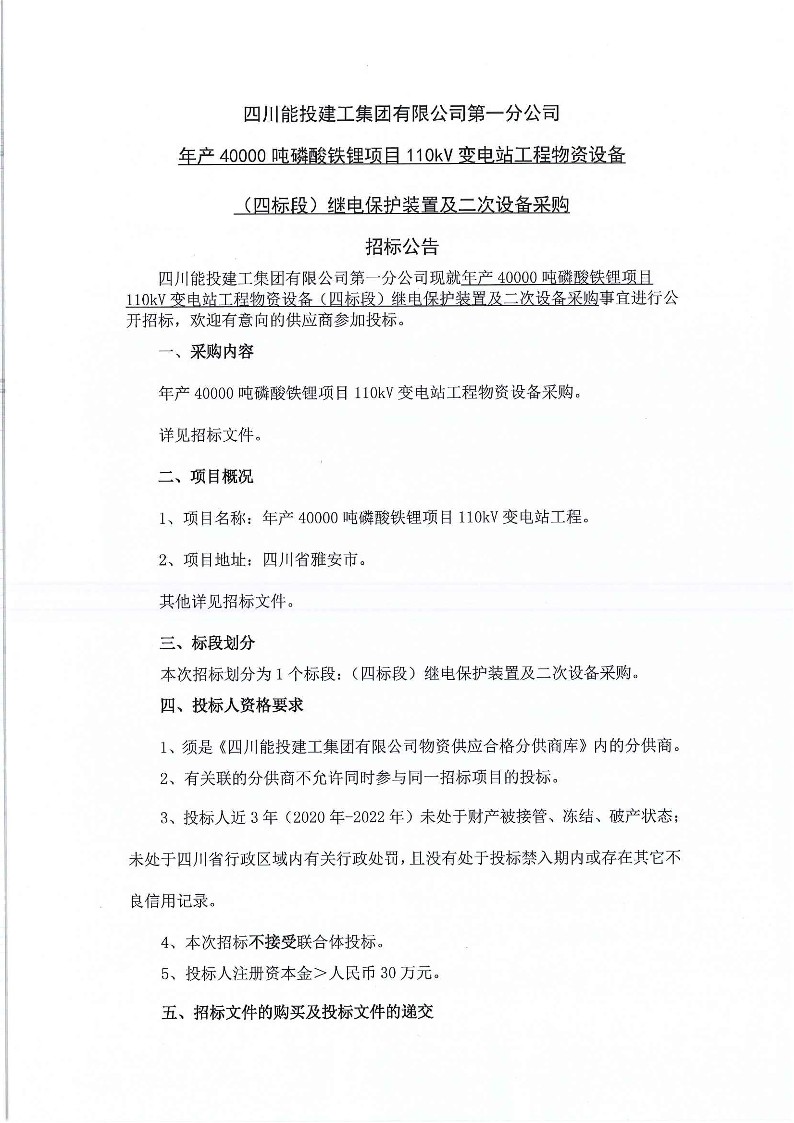
下一条:年产40000吨磷酸铁锂项目110kV变电站工程物资设备(三标段)10kV开关柜采购招标公告
扫描二维码访问手机版