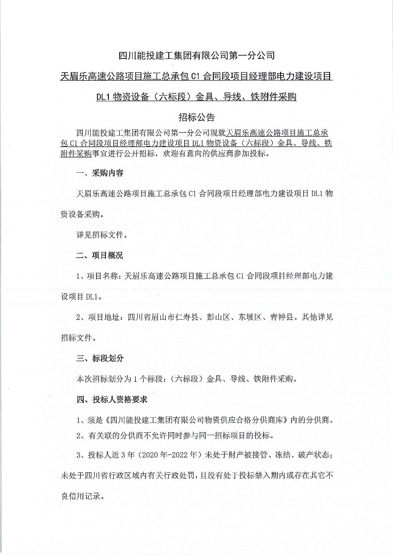
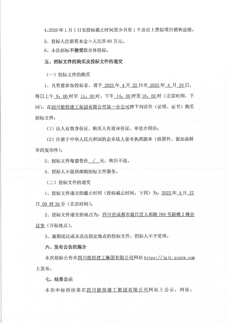
上一条:天眉乐高速公路项目施工总承包C1合同段项目经理部电力建设项目DL1物资设备(七标段)铁塔采购招标公告
下一条:天眉乐高速公路项目施工总承包C1合同段项目经理部电力建设项目DL1物资设备(五标段)电杆采购招标公告
扫描二维码访问手机版