乐动(中国)
公司概况
公司简介
组织架构
领导团队
联系我们
乐动网页版中心
公司乐动网页版
公示公告
安全生产
项目建设
建筑工程
市政公用
水利水电/电力工程
石油化工
工程设计
企业文化
企业理念
企业风采
党群纪检
党的建设
纪检监察
政策法规
举报方式
人才招聘
人才理念
招聘信息
行业动态
能投网群
NEWS CENTER
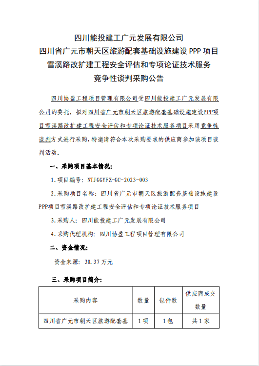
四川省广元市朝天区旅游配套基础设施建设PPP项目雪溪路改扩建工程安全评估和专项论证技术服务竞争性谈判公告
能投建工集团
2023/04/27
0
上一条:
2023年第一批次阀门、铝材、硅酮密封胶、铝单板、五金件、玻璃采购结果公示
下一条:
2023年第一批次沥青采购项目招标结果公示
扫描二维码访问手机版
易游手机入口官网
|
星空体育登录网页入口
|
milan米兰官网
|
泛亚体育
|
好博官网首页
|
江南在线体育官网
|
mksports体育
|
拼搏在线平台
|
华体平台
|