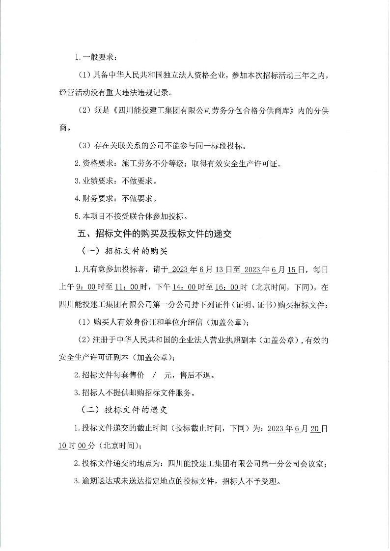
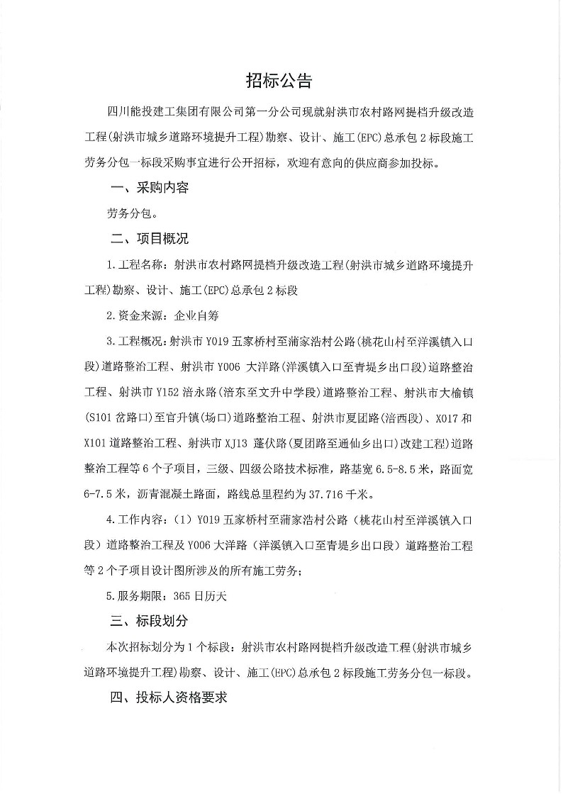
上一条:射洪市农村路网提档升级改造工程(射洪市城乡道路环境提升工程)勘察、设计、施工(EPC)总承包2标段施工机械租赁服务招标公告
下一条:射洪市农村路网提档升级改造工程(射洪市城乡道路环境提升工程)勘察、设计、施工(EPC)总承包2标段材料采购招标公告
扫描二维码访问手机版