乐动(中国)
公司概况
公司简介
组织架构
领导团队
联系我们
乐动网页版中心
公司乐动网页版
公示公告
安全生产
项目建设
建筑工程
市政公用
水利水电/电力工程
石油化工
工程设计
企业文化
企业理念
企业风采
党群纪检
党的建设
纪检监察
政策法规
举报方式
人才招聘
人才理念
招聘信息
行业动态
能投网群
NEWS CENTER
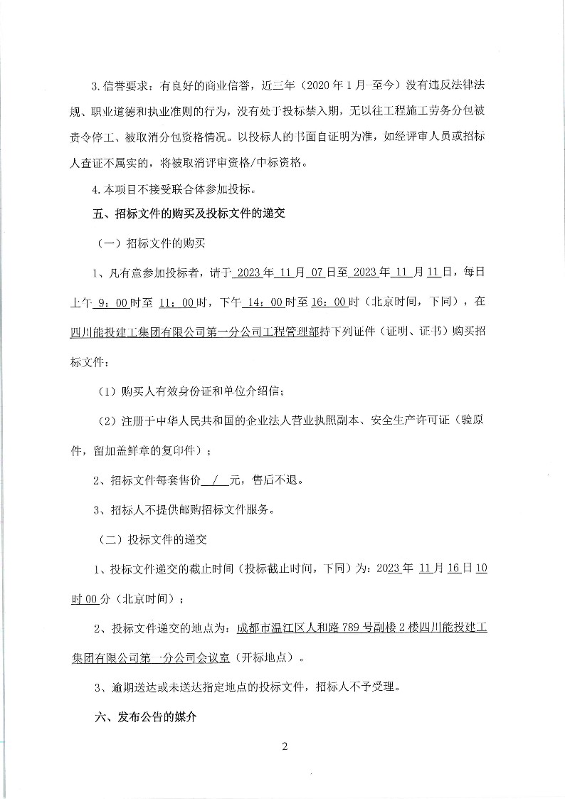
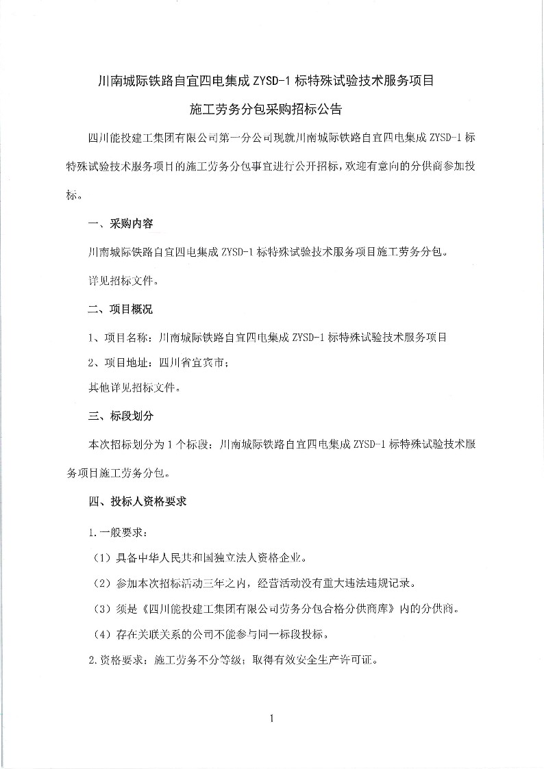
川南城际铁路自宜四电集成ZYSD-1标特殊试验技术服务项目施工劳务分包招标公告
能投建工集团
2023/11/06
0
上一条:
霍尔果斯锦泰博雅商务文化中心建设项目装饰装修工程专业分包招标公告
下一条:
四川省广元市朝天区旅游配套基础设施建设PPP项目平交道口安全技术评价报告编制服务比选公告
扫描二维码访问手机版
易游手机入口官网
|
星空体育登录网页入口
|
milan米兰官网
|
泛亚体育
|
好博官网首页
|
江南在线体育官网
|
mksports体育
|
拼搏在线平台
|
华体平台
|