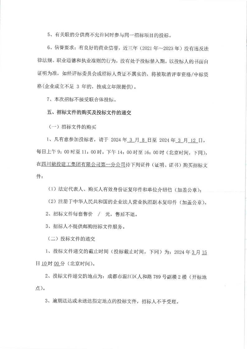
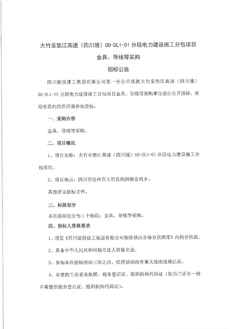
上一条:扩建实验小学外国语学校项目土石方工程、地基处理工程、边坡支护工程、降排水工程专业分包采购招标公告
下一条:大竹至垫江高速(四川境)DD-DL1-01分段电力建设施工分包项目电杆采购招标公告
扫描二维码访问手机版