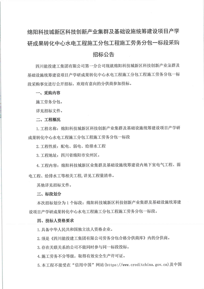
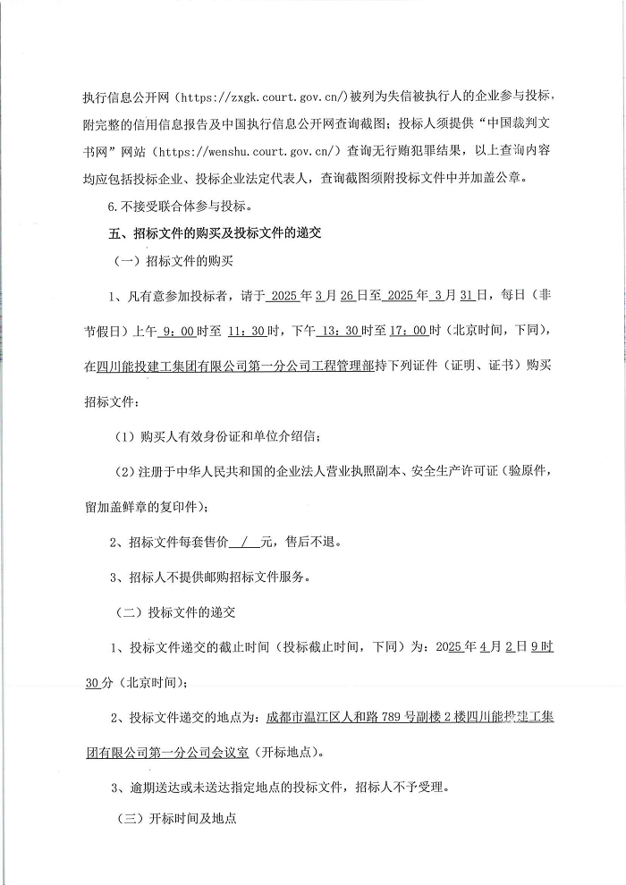
上一条:绵阳科技城新区科技创新产业集群及基础设施统筹建设项目产学研成果转化中心水电工程施工分包工程施工劳务分包二标段采购招标公告
下一条:绵阳科技城新区科技创新产业集群及基础设施统筹建设项目产学研成果转化中心水电工程施工分包工程灯具及配电箱等设备采购招标公告
扫描二维码访问手机版