乐动(中国)
公司概况
公司简介
组织架构
领导团队
联系我们
乐动网页版中心
公司乐动网页版
公示公告
安全生产
项目建设
建筑工程
市政公用
水利水电/电力工程
石油化工
工程设计
企业文化
企业理念
企业风采
党群纪检
党的建设
纪检监察
政策法规
举报方式
人才招聘
人才理念
招聘信息
行业动态
能投网群
NEWS CENTER
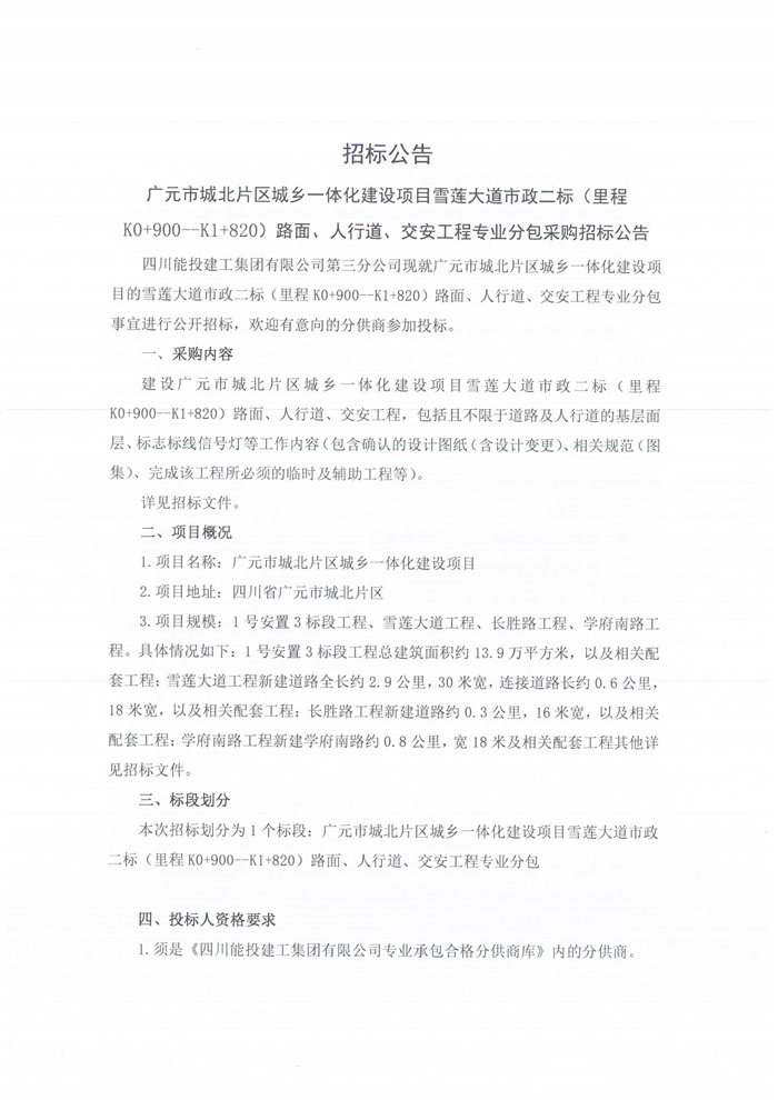
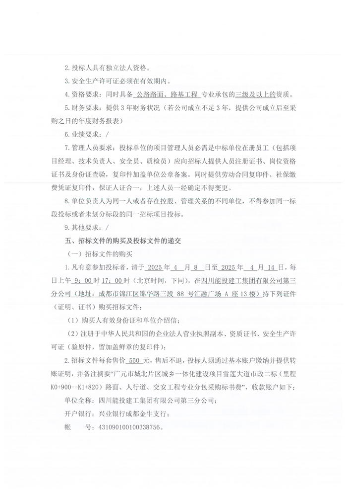
广元市城北片区城乡一体化建设项目雪莲大道市政二标(里程K0+900--K1+820)路面、人行道、交安工程专业分包采购招标公告
能投建工集团
2025/04/07
0
上一条:
S436东湖至富世段建设工程PPP项目运营期道路日常养护服务招标公告
下一条:
巴南广蓼叶互通至太蓬山旅游公路项目施工机械租赁服务评标结果公示
扫描二维码访问手机版
易游手机入口官网
|
星空体育登录网页入口
|
milan米兰官网
|
泛亚体育
|
好博官网首页
|
江南在线体育官网
|
mksports体育
|
拼搏在线平台
|
华体平台
|